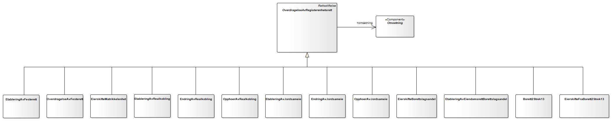
OverdragelseAvRegisterenhetsrett : Class diagram
Created:
19.11.2005 00:00:00
Modified:
12.10.2016 11:18:02
Project:
Author:
kvaodd
Version:
1.0
Advanced:
ID:
{C3B17C81-36EC-48de-9371-2B10906E083D}