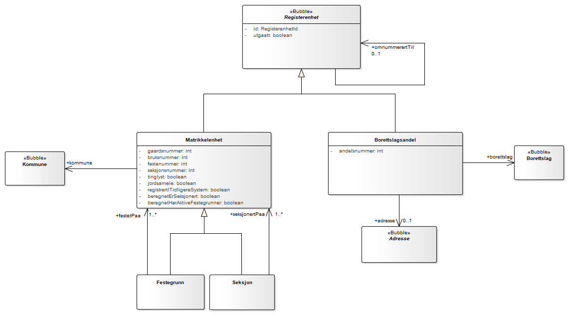
Registerenhet : Class diagram
Created:
28.09.2012 07:53:44
Modified:
18.08.2016 13:00:43
Project:
Author:
boeknu
Version:
1.0
Advanced:
ID:
{DFAE3B80-2CFE-4b92-8D97-AA998770371C}