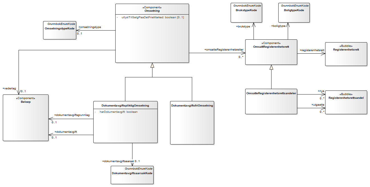
Omsetning : Class diagram
Created:
22.01.2013 13:29:47
Modified:
31.03.2016 09:11:51
Project:
Author:
boeknu
Version:
1.0
Advanced:
ID:
{03574C7F-0CE0-47b9-BC92-AC75C3787196}