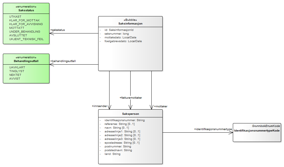
Saksinformajon : Class diagram
Created: 21.03.2018 12:59:25
Modified: 08.01.2020 08:24:15
Project:
Advanced: