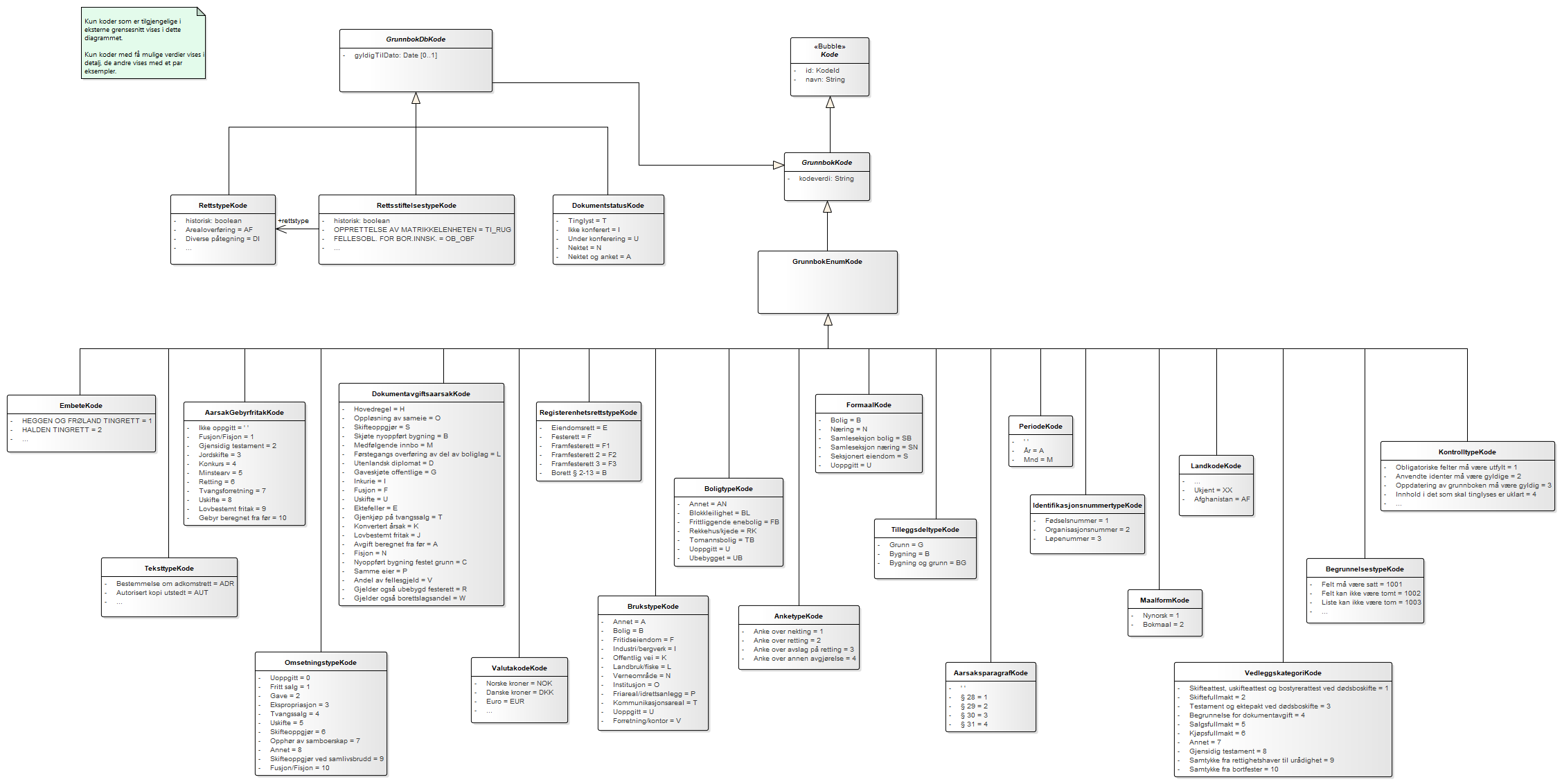
Koder : Class diagram
Created:
04.09.2012 09:54:50
Modified:
22.08.2023 13:46:00
Project:
Author:
rorchr
Version:
1.0
Advanced:
ID:
{63613993-0C7D-48ad-ACB5-9887E5133CD7}