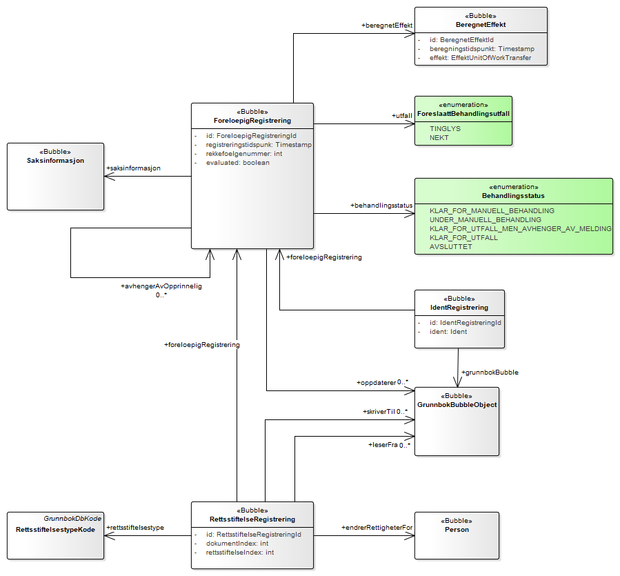
ForeloepigRegistrering : Class diagram
Created:
13.10.2015 13:50:10
Modified:
27.03.2018 12:26:27
Project:
Author:
bertho
Version:
1.0
Advanced:
ID:
{B31C47DE-FA89-4b14-9E1F-0D9ABD19E02C}