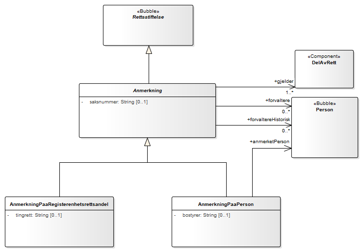
Anmerkning : Class diagram
Created:
12.06.2013 13:26:11
Modified:
06.10.2016 10:01:03
Project:
Author:
rorchr
Version:
1.0
Advanced:
ID:
{3294A65E-4831-4d22-BDC2-2E651DF6151B}