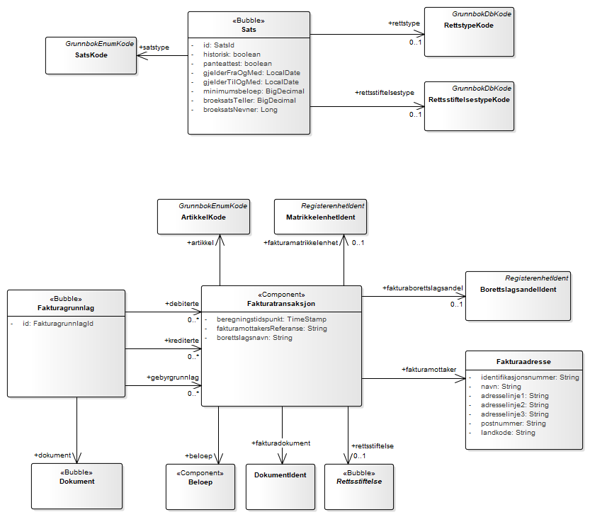
Fakturagrunnlag : Class diagram
Created: 30.03.2016 00:00:00
Modified: 03.04.2018 13:14:02
Project:
Advanced: