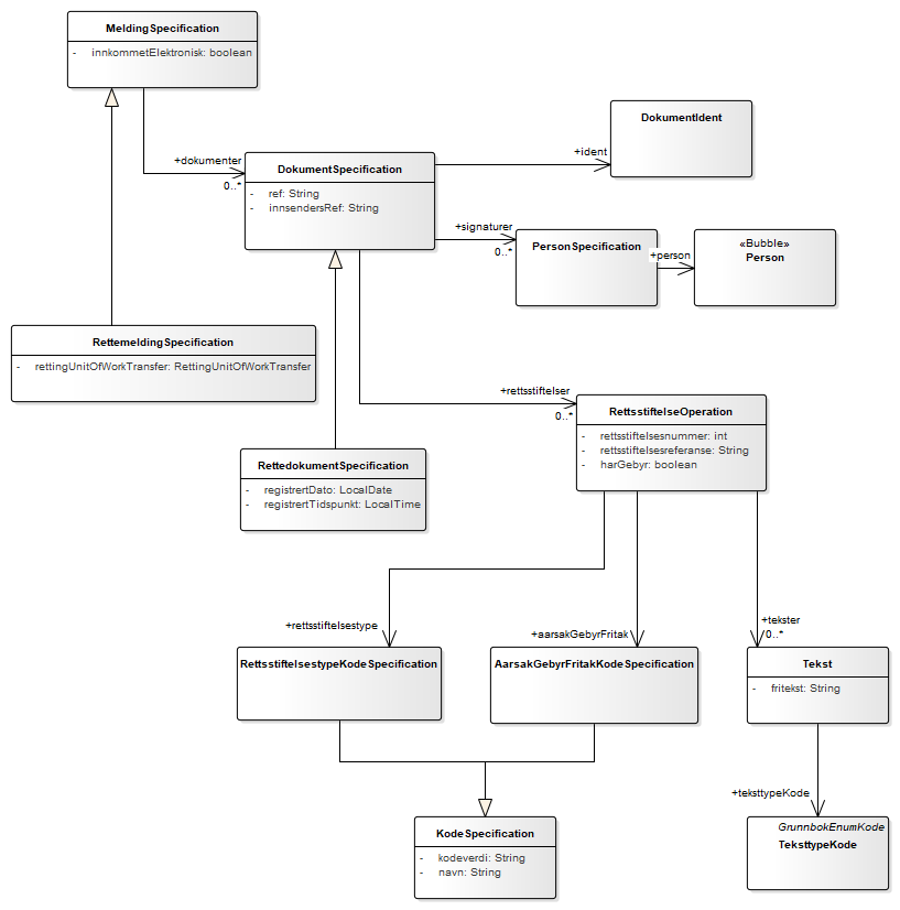
MeldingSpecification : Class diagram
Created:
05.02.2016 00:00:00
Modified:
03.04.2018 13:04:29
Project:
Author:
kritru
Version:
1.0
Advanced:
ID:
{8C574D1F-E8BD-4733-B5F0-549A9FF646DE}